厚生労働省は1月26日、「医療機関等における賃上げ・物価上昇に対する支援事業」の実施要綱を公開した。病院に対しては1床あたり19万5,000円(標準額)が支給される方針が確定したが、賃上げ支援分の受給には「令和8年2月1日時点でのベースアップ評価料の届出」が必須要件とされた。一方、介護・障害福祉分野については都道府県単位での申請となるなど、施設類型により手続きが異なる。本稿では、公開された要綱に基づき、具体的な支給額、申請要件、および実務上の留意点を整理する。
▶︎最大6万円相当の賃上げ支援、申請なければ現場に届かず――PT協会が管理者への働きかけ呼びかけ
※金額は「賃上げ支援」と「物価支援」の合算
病院への支給額は1床19.5万円、使途要件が異なる「2階建て」構造
実施要綱によると、病院に対する支援金は、目的の異なる2つの事業を合算して支給される。標準的な病院の場合、1床あたり合計19万5,000円となる見込みだ。
- 1. 病院賃上げ支援事業(84,000円/床):この給付金は、全額を職員の賃金改善(ベースアップ等)に充当することが義務付けられている。対象期間終了後の令和8年8月1日までに「賃金改善報告書」を提出し、充当額が不足する場合は返還が求められる。
- 2. 病院物価支援事業(111,000円/床):食材料費や光熱費等の物価高騰対策として支給されるが、給付金の具体的な使途に関する申請・報告は不要とされている。経営支援としての性格が強く、病院の裁量で活用可能な資金と言える。
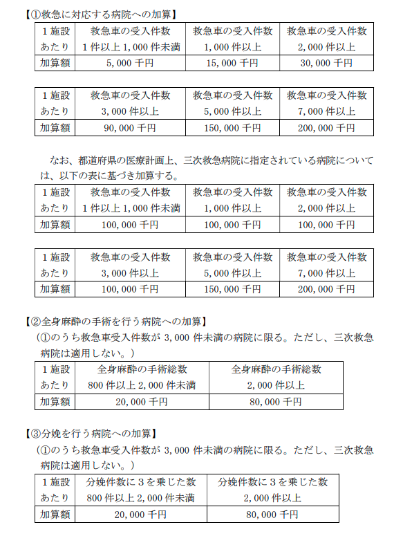
さらに、救急医療や周産期医療等の機能に応じた加算措置も設けられており、救急車の受入件数や全身麻酔手術件数、分娩件数に応じて、500万円から最大2億円が上乗せされる。
- 加算:さらに、救急・手術・分娩の実績に応じて、以下の加算が上乗せされます。
-
救急車受入(年2,000件以上など):500万円~2億円
-
全身麻酔手術(年800件以上など):2,000万円~8,000万円
-
分娩件数(年270件以上など):2,000万円~8,000万円

賃上げ支援の必須要件は「2月1日時点の届出」
病院賃上げ支援事業の対象となるには、以下の要件を満たす必要がある。特に留意すべきは、ベースアップ評価料の届出状況に関する規定だ。
-
対象施設:病院(医科・歯科)
-
実績要件:令和7年4月1日から申請時点までに診療報酬請求の実績があること。
- 届出要件:令和8年2月1日時点で、以下のいずれかの「ベースアップ評価料」を届け出ていること。
- 外来・在宅ベースアップ評価料(Ⅰ)
-
歯科外来・在宅ベースアップ評価料(Ⅰ)
-
入院ベースアップ評価料(医科・歯科)
-
訪問看護ベースアップ評価料
- 外来・在宅ベースアップ評価料(Ⅰ)
要綱上、この基準日時点で未届の病院は、原則として1床あたり8.4万円の賃上げ支援事業の対象外となる。自院の届出状況について、事務部門への確認が推奨される。
病院の申請は国へ、専用「Webシステム」で完結
病院の申請手続きは、都道府県ではなく国(厚生労働大臣)に対して行う 。実務は厚生労働省が外部委託した「物賃支援事業申請システム」を使用し、Web上で完結する仕組みとなっている。
申請フローの概要:
-
1.メールアドレス登録:専用サイトにアクセスし、対象病院に郵送される案内ハガキ等に記載された「申請ID(8桁)」と担当者メールアドレスを入力する。
-
2.マイページ開設:届いたメールから本登録を行い、マイページを作成する。
-
3.申請入力:病床数(令和7年8月1日時点)や振込先口座情報などを入力して申請する。
システム稼働状況や申請期限については、厚生労働省のWebサイト等で随時確認が必要である。なお、コールセンター(03-6745-8288)も設置されている。
【診療所】無床なら32万円、有床は1床8.5万円。届出期限は「3月1日」
クリニックで働く理学療法士にとって重要なのが、診療所への支援です。病院より1か月遅い「3月1日時点」の届出が要件となっており、まだ間に合う可能性があります。
<無床診療所>
- 賃上げ支援:1施設あたり15万円
- 物価支援:1施設あたり17万円
- 合計:1施設あたり32万円
<有床診療所>
- 賃上げ支援:1床あたり7.2万円(2床以下は1施設15万円)
- 物価支援:1床あたり1.3万円(13床以下は1施設17万円)
- 合計:1床あたり8.5万円
【対象要件】 令和8年3月1日時点でベースアップ評価料を届け出ていること。届出が間に合わない場合でも、令和8年6月1日時点で届け出ることを誓約すれば対象となる特例措置があります。
申請先は都道府県です。国のWebシステムではありません。
【訪問看護ST】1施設22.8万円。在宅リハに携わるPTも対象
訪問看護ステーションで働く理学療法士も支援の対象です。
- 賃上げ支援:1施設あたり22.8万円
- 物価支援:対象外
【対象要件】 令和8年3月1日時点でベースアップ評価料(訪問看護ベースアップ評価料)を届け出ていること。
申請先は都道府県です。
介護・障害福祉分野は「都道府県」への申請
介護老人保健施設や障害福祉サービス事業所等についても支援が実施されるが、病院とは申請ルートや算定方法が異なるため注意を要する。
-
介護・障害福祉分野:
-
申請先:各都道府県
-
支援額:
- 賃上げ:職員1人あたり月額1万円程度(介護は要件により最大1.9万円)
- 物価高騰:入所系施設は定員1人あたり1.8万円、訪問・通所系は規模に応じた定額補助など
-
*法人内で病院と介護施設を併設している場合、病院分は国のWebシステムへ、介護施設分は都道府県へと、それぞれ別の手続きが必要となる点に留意されたい。
賃金改善の実施ルールと今後のスケジュール
賃金改善の対象期間は、令和7年12月から令和8年5月までの6か月間とされている。原則としてベースアップ(基本給等の引上げ)による支給が求められるが、就業規則改定等が間に合わない場合に限り、令和8年3月までは一時金での支給も特例として認められる。ただし、令和8年4月からはベースアップへの切り替えが必須となり、6月以降もその水準を維持することが要件とされている。
日本理学療法士協会は1月20日付の通知で、会員に対し、本制度を活用した処遇改善が確実に行われるよう、管理者から経営層への働きかけを求めている 。
申請から報告(令和8年8月1日締切 )までのスケジュールはタイトになることが予想される。現場の管理者は、自施設の区分に応じた正しい情報を把握し、適切な対応を進める必要がある。






