1月23日の中医協総会で、2026年度診療報酬改定の具体案、いわゆる「短冊」が示された。「急性期病院一般入院基本料」のA・B区分新設、回復期リハビリテーション病棟の実績指数要件厳格化と365日リハ提供体制の要件化、専従療法士の病棟外業務の明確化など、リハビリテーション専門職の配置や働き方に直結する改革が盛り込まれた。
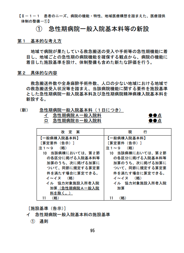
急性期入院医療の再編:「A」と「B」の2区分を新設
今回の改定案の柱の一つが、急性期入院医療の評価体系の抜本的な見直しである。現行の「急性期一般入院基本料」を再編し、「急性期病院一般入院基本料」として機能に応じた「A」と「B」の2区分を新設する案が示された。
急性期病院A一般入院料は、地域医療の拠点として高度な救急医療や手術を担う病院を想定。具体的には、救急搬送件数が年間2,000件以上、全身麻酔手術件数が年間1,200件以上といった実績要件が提案されている。
急性期病院B一般入院料は、地域の救急ニーズに応える病院を想定。救急搬送件数が年間1,500件以上、または救急500件かつ全身麻酔手術500件以上などの要件が設定される。離島や人口の少ない二次医療圏における地域事情への配慮も盛り込まれた。
介護保険施設からの搬送については、協力医療機関での診療が可能と考えられるケースは搬送件数から除外する取扱いも提案されている。

回復期リハ病棟:実績指数基準と365日体制の要件見直し
回復期リハビリテーション病棟入院料についても、質の高いリハビリテーション推進の観点から複数の見直しが提案された。
実績指数の基準値見直し
「効果に係る相当程度の実績が認められない場合」の判定基準について見直しが提案された。現行では「リハビリテーション実績指数が2回連続して27を下回った場合」とされているが、現行の「27」からさらに引き上げられる(具体的な数値は今後決定)案が提示されました。
FIM運動項目のうち「歩行・車椅子」および「トイレ動作」が入棟時5点以下から退棟時6点以上に改善した場合、利得に1点を加算する評価も盛り込まれている。
入院料1を届け出ている病棟を対象に、実績指数や自立支援加算の届出状況、退院前訪問指導の実施割合等を要件とする「回復期リハビリテーション強化体制加算」の新設も提案された。

重症患者要件の見直し
「重症の患者」の対象に、高次脳機能障害および脊髄損傷と診断された患者が追加される。一方で、重症患者のうち退院時に日常生活機能評価が改善した患者の割合に係る要件は削除される方向だ。
365日リハビリ提供体制の要件化
回復期リハビリテーション病棟入院料1〜4のすべてにおいて、「土曜日、休日を含め全ての日においてリハビリテーションを提供できる体制」を備えていることが要件化される。土曜日・休日の1日あたりリハビリテーション提供単位数についても見直しが行われる。


専従療法士の業務内容を明確化、病棟外業務も可能に
地域包括医療病棟入院料、回復期リハビリテーション病棟入院料、地域包括ケア病棟入院料に共通する見直しとして、専従の療法士等が従事できる業務内容の追加が示された。
具体的には、専従療法士が当該病棟に入院している患者の退院に向けた指導等について、屋外など配置された病棟以外での業務に従事することも可能であることを明確化する。これらの入院料が同一病棟内に併設されている場合、専従療法士の兼任が可能であることも明示された。
退院支援や地域連携に関わる療法士業務の位置づけが、制度上明確になる形となる。

疾患別リハ、1人18単位の考え方を補足
疾患別リハビリテーション料については、従事者1人当たり1日18単位を標準とする現行の考え方に補足が加えられた。
疾患別リハビリテーション療法や集団コミュニケーション療法以外の業務に従事した場合、その従事時間について20分を1単位として実施単位数に加算できることを算定要件に加える。あわせて、疾患別リハビリテーション療法に規定する専従療法士についても、従事可能な業務内容の追加や取扱いの整理が行われる。

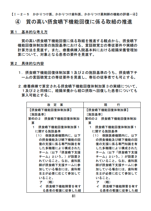
摂食・嚥下、ST配置要件を「専任可」に緩和
摂食・嚥下機能回復体制加算1および2の施設基準において、摂食・嚥下チームに配置する言語聴覚士(ST)の要件を見直し、専従に限らず「専任」でも可とする方針が示された。
療養病棟で算定される同加算については、経管栄養から経口摂取へ回復した患者に加え、経腸栄養から経口摂取へ回復した患者も実績に算入可能とする整理が行われた。

地域包括医療病棟の見直しと多職種協働
地域包括医療病棟入院料については、急性期病棟の併設がない場合とある場合で評価を区分するとともに、患者の状態によって入院料1〜3の3区分とする案が示された。リハビリテーション・栄養管理・口腔管理の一体的な取り組みをさらに推進するため、「リハビリテーション・栄養・口腔連携体制加算」の体系見直しも提案されている。
議論のポイント:委員からの主な発言
当日の議論では、各委員から制度設計への意見や現場への影響を懸念する声が相次いだ。
松本委員(健康保険組合連合会)
支払側の松本委員は、回復期リハビリテーション病棟について「専門的なリハビリを集中的に提供し、早期の在宅復帰につなげることが重要」と述べた。重症患者割合の基準見直しについては「運動機能の改善があまり期待できない患者については重症患者割合の対象から除外すべき」としつつ、「重症な患者もしっかり受け止める必要性や、令和4年度改定で基準値を引き上げたことも念頭におき、最小限の引き下げにとどめるべき」と主張した。
入院料2と4への実績指数の要件化には賛同を示し、「新設する強化体制加算や入院料1・3を含め、アウトカムの向上や在院日数の短縮につながるよう、適切な水準に実績指数の基準値は設定すべき」と求めた。
急性期病院A・Bの新設については「地域性にも配慮しつつ急性期病院の集約化にもつながる」と評価。救急搬送の受入れをめぐり「地域で救急車の取り合いが激しくなるのではないか」との指摘があることに触れ、「本来は地域の関係者による協議等で最短かつ最適な搬送先を取り決め、そのルールに基づいて運用するのがあるべき姿」と述べ、事務局案どおり見直すべきとの考えを示した。
太田委員(日本医療法人協会)
診療側の太田委員は、重症度・医療・看護必要度について「今回、基準の見直しを行うにあたっては、厳格化するという認識ではなく、シミュレーション上で想定された変化を織り込んで進めていただきたい」と要望した。
地域包括医療病棟入院料については「今後、病院の機能分化を積極的に進めていくということで、より内科系疾患の高齢者へ適応しやすいような形での水準を設定していただきたい」と述べ、機能分化が進みやすい基準設定を求めた。
大杉委員(日本歯科医師会)
歯科側の大杉委員は、「歯科医療・医科歯科連携の評価として、入院患者さんに対する口腔管理や糖尿病患者さんに対する新たな評価など、医科側からの連携が進むようご支援いただいた」と述べ、口腔・嚥下領域における多職種連携の深化に期待を示した。
まとめ・今後の展望
今回の総会では、急性期から回復期、慢性期に至るまで、医療機能の分化と強化を促す具体的な見直し案が数多く示された。回復期リハビリテーション病棟においては実績指数基準や365日体制の要件見直し、専従療法士の業務範囲の明確化など、より高い「質」と「活動量」が求められる内容となっている。
これらの提案をもとに、今後さらに詳細な点数設計や施設基準の詰めが行われる見通しだ。現場の管理者は自院のデータを確認し、新基準への対応シミュレーションを進める必要がある。






