前回レポートした「入院料の再編」や「実績指数」といった大きな枠組みの変更に加え、現場の算定実務に直結する細かなルール変更も明らかになりました。今回の記事では、疾患別リハビリテーション料における「離床を伴わない実施」への減算規定や、評価体系が大きく変わる「リハビリテーション総合計画評価料」など、リハビリテーション業務の質と効率化に焦点を当てた改定項目を詳報します。
疾患別リハビリ:「離床」が算定の必須条件に?
疾患別リハビリテーション料の算定要件において、リハビリテーションの「質」を問う新たな規定が盛り込まれました。
医療機関「外」での実施上限を緩和:一方で、医療機関外(自宅や屋外等)で実施する疾患別リハビリテーションについては、制限が緩和されます。通常1日3単位までの上限に対し、一連の入院において合計3単位(別に定める患者は6単位)までは、1日3単位を超えて実施した場合でも「別に疾患別リハビリテーションとみなす」ことができるようになります。これにより、退院直前の家屋評価や外出訓練などが実施しやすくなります。
「離床を伴わない」実施に対する減算:心大血管、脳血管、廃用症候群、運動器、呼吸器の各疾患別リハビリテーション料について、「特定の患者に離床を伴わずに20分以上個別療法を行った場合」は、所定点数から減算(100分の●●に相当する点数で算定)される規定が新設されます。 この場合、1日の算定上限単位数は「2単位」までに制限されます。漫然としたベッドサイドでのリハビリテーションを適正化し、活動量の向上を促す狙いがあると見られます。

書類業務の抜本改革:評価は「初回」と「2回目以降」へ
現場の事務負担軽減に向け、リハビリテーション実施計画書などの様式統合とともに、評価体系そのものの見直しが提案されています。
「初回」と「2回目以降」の区分を新設:「リハビリテーション総合計画評価料」について、現行の一律評価(1は300点、2は240点)から、「イ 初回の場合」と「ロ 2回目以降の場合」という新たな区分を設ける案が示されました。点数は現時点で「●●点」とされており、計画策定のタイミングに応じたメリハリのある評価体系へと移行します。
「目標設定等支援・管理料」は廃止・統合へ:これと連動して、要介護被保険者等に対して3ヶ月に1回算定していた「目標設定等支援・管理料」は廃止されます。また、同管理料を算定していない場合に疾患別リハビリテーション料が減算される規定(所定点数の100分の90に相当する点数により算定)も削除されることが明記されました。これにより、リハビリ計画に関わる評価は「リハビリテーション総合計画評価料」に一本化される形となります。


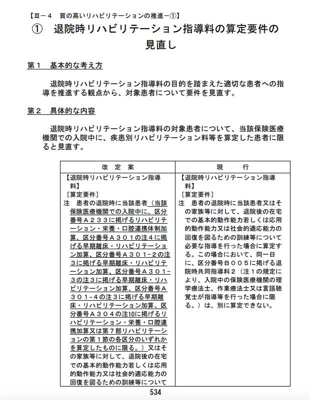
「退院時リハ指導料」は入院中リハ実施患者のみに限定
退院時リハビリテーション指導料の算定要件が厳格化されます。 対象患者について、「当該保険医療機関での入院中に、疾患別リハビリテーション料等を算定した患者に限る」という条件が明記されました。入院中にリハビリを実施していない患者に対して、退院時のみ指導を行って算定することはできなくなります。また、「退院時共同指導料2」(入院中のPT/OT/ST等が指導した場合)との同日併算定は不可となります。

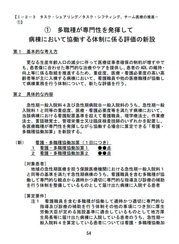
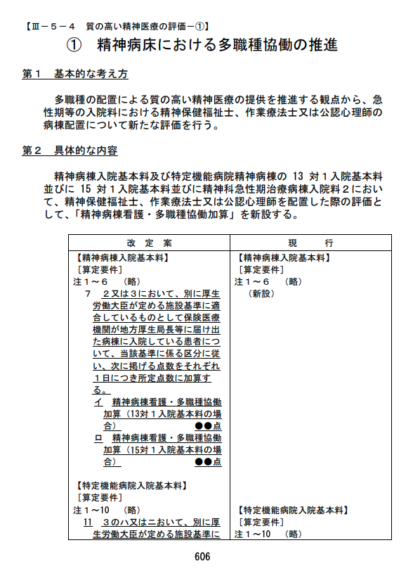
急性期・精神科領域で拡大するPT/OT/STの役割
急性期病棟や精神科病棟において、多職種協働を推進するための新たな評価が新設されます。
急性期病棟:「看護・多職種協働加算」:急性期一般入院料4および急性期病院B一般入院料(新設)において、看護師に加え、理学療法士、作業療法士、言語聴覚士等の多職種を病棟に配置し、協働してケアを行う体制を評価する加算が新設されます。
精神科病棟:「精神病棟看護・多職種協働加算」:精神病棟入院基本料(13対1、15対1)等において、精神保健福祉士、作業療法士または公認心理師を配置した場合の加算が新設されます。


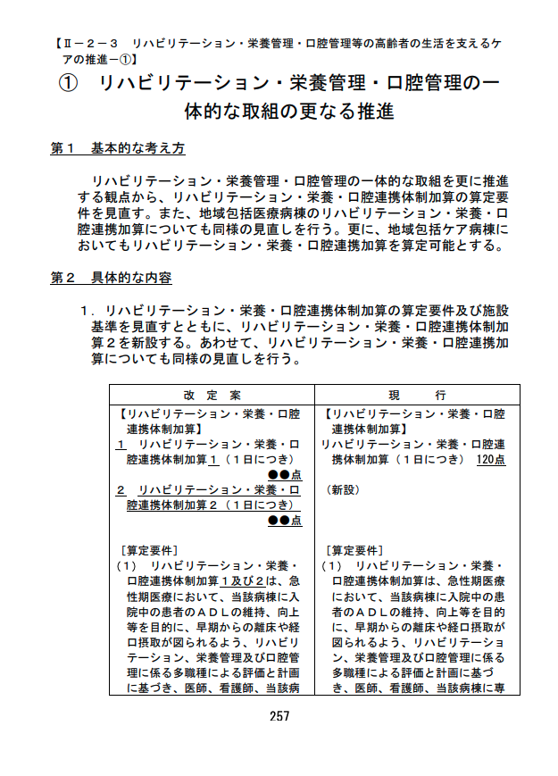
リハ・栄養・口腔連携体制加算に「アウトカム評価」導入
「リハビリテーション・栄養・口腔連携体制加算」に、より高い要件を求めた区分「加算2」が新設されます。 加算2では、専従の常勤療法士2名以上(うち1名は専任可)の配置に加え、以下のアウトカム要件が求められます。
-
土日祝日のリハビリ実施率:平日の提供単位数に対し、土日祝日が●割以上であること。
-
ADL維持・向上率:退院・転棟時におけるADLが入院時と比較して低下した患者の割合が●%未満であること。
プロセスだけでなく、リハビリテーションの結果(アウトカム)が直接的に評価される仕組みが導入されます。

【目次】
・中医協"短冊"でリハ関連が続々──実績指数・365日体制・18単位に見直し案
・「離床なきリハ」は減算、「目標設定等支援・管理料」は廃止へ――現場業務を変える2026年度改定の深層






