2月13日、中央社会保険医療協議会(中医協)総会は令和8年度診療報酬改定の答申を取りまとめました。本改定は「人材確保・働き方改革」を最優先事項とし、賃上げやタスク・シェアリングの推進が冒頭に掲げられています。入院医療では回復期リハ病棟の要件厳格化、III章では実績指数計算式の変更(80歳除外撤廃)や「離床なきリハ」減算など、多岐にわたる項目が決定しました。以下、中医協「個別改定項目」の記載順序に厳密に従い、全項目を詳報します。
Ⅰ. 人材確保・働き方改革等の推進
<Ⅰ-2-1 医療従事者の処遇改善>
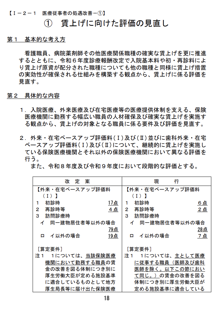
●① 賃上げ──ベースアップ評価料の大幅拡充 リハ職を含む医療従事者の賃上げ原資として、ベースアップ評価料が全領域で引き上げられました。
-
外来・在宅ベースアップ評価料(I):初診時17点(現行6点)、再診時6点(現行2点)、訪問診療時107点(現行28点)。
-
入院ベースアップ評価料:1点から165点までの多段階評価(165区分)を新設。病棟規模や看護配置に応じたきめ細かい構造となります。
-
訪問看護ベースアップ評価料(I):月1回1,050円に増額。

<Ⅰ-2-3 タスク・シェアリング/チーム医療の推進>
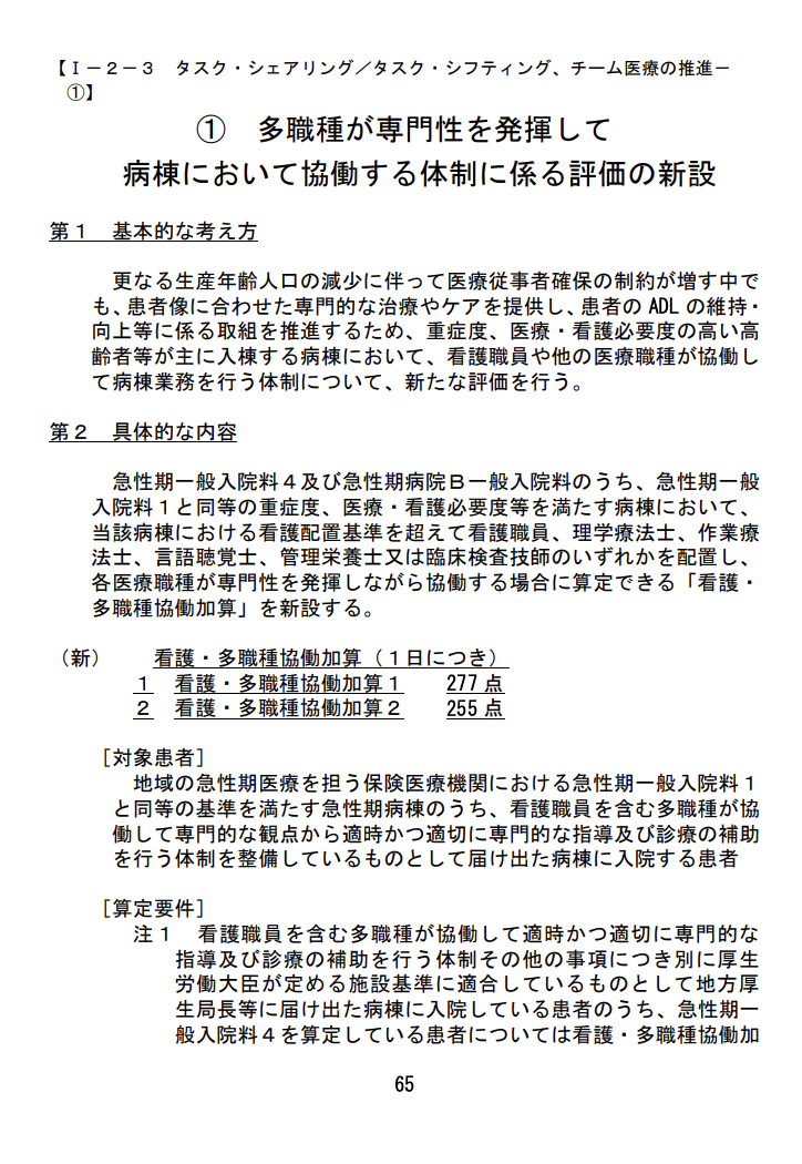
●① 看護・多職種協働加算(新設) 急性期病棟において、リハ職等が専門性を発揮して協働する体制が新たに評価されます。
-
対象:急性期一般入院料4、急性期病院B一般入院料等。
-
要件:当該病棟の看護配置基準を超えて、看護職員、PT・OT・ST、管理栄養士、臨床検査技師のいずれかを配置し、協働する場合。
-
点数(1日につき):
-
看護・多職種協働加算1:277点
-
看護・多職種協働加算2:255点
-

<Ⅰ-2-5 診療報酬上求める基準の柔軟化>
●④ 摂食嚥下機能回復体制加算の要件緩和
-
STの配置要件を「専従」から「専任」でも可に見直し。
-
療養病棟(加算3)の実績に、「経腸栄養(鼻腔・胃瘻)」からの回復も算入可能に。
●⑤ 「みなし単位」導入と業務範囲拡大
-
みなし単位:リハビリ以外の業務(カンファレンス、計画書作成、病棟業務など)を「20分につき1単位」とみなし、1日18単位等の標準実施数に加算可能。

-
専従・専任要件:
-
病棟専従者の「病棟外・屋外」での退院支援業務が可能に。
-
同一病棟内に回復期リハ病棟と地域包括ケア病棟等が併設されている場合の専従療法士の「兼任」を明確化。
-
Ⅱ. 入院医療の評価
<Ⅱ-1-1 医療提供体制の整備>
●⑨ 地域包括医療病棟の見直し
-
手術等の有無に応じた評価体系へ見直し。
-
急性期病棟の併設がない場合の診療評価を実施。
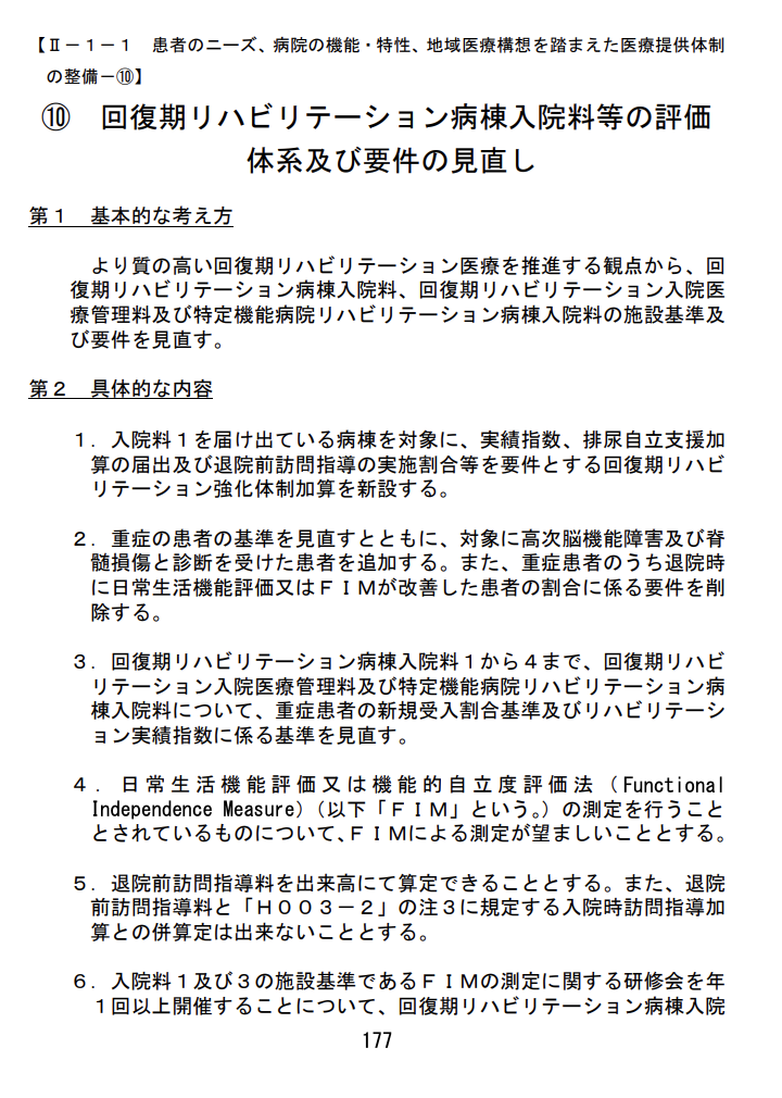
●⑩ 回復期リハビリテーション病棟入院料等の見直し
-
回復期リハビリテーション強化体制加算(新設):入院料1対象、1日80点。要件は実績指数48以上、排尿自立支援加算、退院前訪問指導等。
-
重症患者基準:高次脳機能障害・脊髄損傷を追加。退院時改善要件は削除。
-
施設基準値の厳格化:
-
実績指数:入院料1は「42」、入院料2は「32」へ引き上げ。
-
重症患者割合:入院料1は「3割5分(35%)」へ引き上げ。
-
-
FIM測定:日常生活機能評価に代わりFIM測定を推奨。
-
365日体制:入院料1〜4で要件化。
-
その他:退院前訪問指導の出来高算定化(入院時訪問指導加算との併算定不可)、FIM研修の必須化(入院料1〜4)、地域支援事業への参加(入院料1〜4で望ましい)、口腔管理体制整備(入院料3・4で望ましい)。

<Ⅱ-2-1 後方支援(緊急入院等)の評価>
●② 包括期充実体制加算(新設) 地域包括医療病棟・地域包括ケア病棟(200床未満・急性期病棟なし)における救急・在宅・介護施設からの受入実績を評価。

<Ⅱ-2-2 円滑な入退院の実現>
●① 入退院支援加算1の評価見直し(メリハリ強化) 入退院支援加算1の点数が、病棟機能に応じて以下のように設定されました。特に回復期・地域包括ケア等は一般病棟より高く評価されます。
- 地域包括医療・回復期リハ・地域包括ケア病棟: 1,000点(一般病棟より高評価)
- 一般病棟入院基本料等:700点
- 療養病棟入院基本料等:1,300点

●③ その他・入退院支援関連
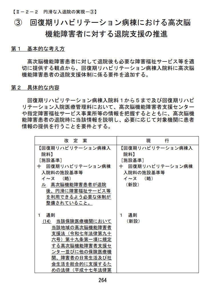
- 高次脳機能障害: 支援センター等の情報把握・患者への説明・提供を要件化。
- 情報提供の充実: 地域連携診療計画加算において、検査・画像情報を提供した場合の評価を新設。
- 不正防止: 介護施設等からの患者紹介に関する金品収受の禁止規定。
- 面会: 正当な理由なく面会を妨げない規定。

<Ⅱ-2-3 リハ・栄養・口腔等の推進>
●① リハ・栄養・口腔連携体制加算の見直し
-
加算1(150点):要件厳格化。
-
加算2(90点):新設。
-
対象拡大:地域包括ケア病棟でも算定可能に。

Ⅲ. 外来・在宅・疾患別リハビリテーション等
<Ⅲ-1 安心・安全な医療体制>
●① 療養・就労両立支援指導料:対象疾患の廃止、評価引き上げ等。
●⑭ 心不全再入院予防継続管理料(新設):急性心不全患者への多職種介入(医師、看護師、薬剤師、管理栄養士等)を評価。

<Ⅲ-2 アウトカムにも着目した評価の推進>
●① リハビリテーション実績指数の計算式変更(80歳除外撤廃)
-
FIM改善ボーナス:運動FIM「歩行・車椅子」「トイレ動作」が入棟中5点以下→6点以上で、利得に+1点。
-
ペナルティ厳格化:実績指数が2回連続「30」を下回ると疾患別リハ料包括化(現行27)。
-
80歳除外の削除:除外対象から「年齢が80歳以上のもの」を削除。
-
除外基準の見直し:
-
「FIM運動20点以下かつ1日6単位超」を除外対象から除く。
-
認知症患者の除外基準を「FIM認知24点以下」から「14点以下」に厳格化。
-
-
除外割合:除外できる割合の上限を見直し(100分の30→厳格化)。
-
情報公開:実績指数等のウェブサイト掲載を明確化。

<Ⅲ-4 質の高いリハビリテーションの推進>
●① 退院時リハビリテーション指導料:入院中に疾患別リハ等を算定した患者に限定。(P550〜)
●② 訪問リハビリテーション:入院中、医療機関外での実施上限について、一連の入院で計3単位(特定患者6単位)まで緩和。(P552〜)
●③ 疾患別リハの算定日数:対象を発症・手術・急性増悪から60日以内に見直し。(P554〜)
●④ 「離床なきリハ」の適正化(減算) ポジショニングや拘縮予防等を主目的とし、離床を伴わないリハビリ(20分以上)は、所定点数の100分の90(10%減算)、上限1日2単位とする。。(P555〜)
●⑤ 書類・計画書の簡素化(P558〜)
-
リハビリテーション総合計画評価料:様式統一、「初回300点」「2回目以降240点」に再編。
-
目標設定等支援・管理料:廃止(未算定減算も廃止)。
●⑥ リンパ浮腫複合的治療料(P560〜)
-
重症・60分以上:500点(現行200点)
-
重症・40分以上60分未満:350点(新設)
<Ⅲ-4-1 発症早期からのリハ介入>
●① 早期リハ加算・休日リハ加算
-
早期リハビリテーション加算:算定期間を「14日以内」に短縮。開始3日以内は増点、4日目以降は減点。
-
休日リハビリテーション加算(新設):急性期等における土日祝のリハ実施を評価(1単位につき25点)。

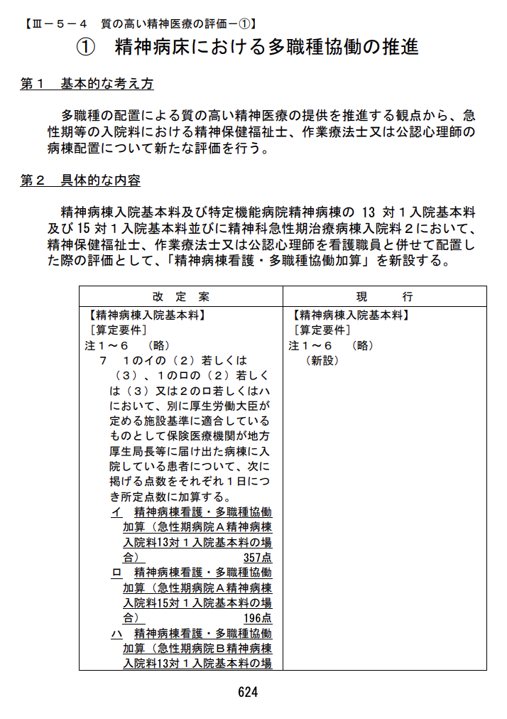
<Ⅲ-5-4 質の高い精神医療の評価>
●① 精神病棟看護・多職種協働加算(新設) 精神病棟(13対1・15対1等)において、精神保健福祉士、OT、公認心理師等を配置した場合の評価を新設。
-
例:精神科急性期治療病棟入院料Aの場合 357点。

総会での発言:上野厚労大臣「画期的な改定」
答申にあたり、支払側を代表して健康保険組合連合会理事の松本真人氏は「全ての項目を合意することができた」と述べ、賃上げや物価への対応に加え、医療機関の経営者に「確実な賃上げにつなげていただきたい」と求めました。
診療側を代表した日本医師会常任理事の江澤和彦氏は「急激な物価高騰、人件費上昇に診療報酬改定が追いついておらず、かつてない異常事態の中での対応」だったと振り返り、「今回の改定を糧として、より一層質の高い医療を提供してまいる」と述べました。
答申書を受け取った上野健一郎厚生労働大臣は「物価高騰への対応や幅広い医療関係職種での賃上げを実現するための評価の見直し、地域で急性期医療やかかりつけ機能を担う医療機関等の評価など、画期的な改定であると受け止めている」と挨拶し、6月の施行に向け法令・通知の整備を進める考えを示しました。
まとめ・今後のスケジュール
令和8年度診療報酬改定は、2026年6月1日に施行されます(薬価は4月施行)。厚労省は3月上旬の告示・通知発出を目指すとしており、疑義解釈も順次公表される見込みです。 回復期リハ病棟は、実績指数の引き上げと80歳除外の撤廃、さらにFIM認知項目の除外基準厳格化(24点→14点以下)による影響を自施設データでシミュレーションすることが急務です。疾患別リハでは「離床なきリハ」減算の除外要件に該当する患者の把握と、医師によるカルテ記載のオペレーションを整備する必要があります。「みなし単位」の運用ルールについては、告示・通知の詳細を待って対応を固めることになります。
【合わせて読む】
・疾患別リハ「離床なき減算」詳細判明──対象は"他動訓練のみ"の入院患者、急性期・NICU等は除外
・【第3報】回リハ「80歳以上除外」廃止方針──心不全・早期介入には新評価






